2.5.1. Introduction¶
(dense) matrix is:
mathematical object
data structure for storing a 2D array of values
important features:
- memory allocated once for all items
usually a contiguous chunk, think NumPy ndarray
fast access to individual items (*)
2.5.1.1. Why Sparse Matrices?¶
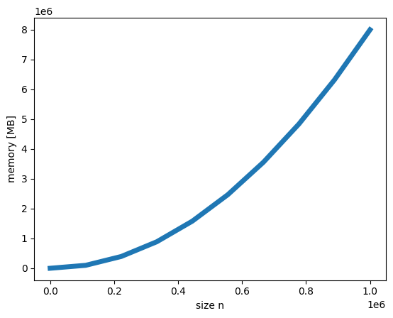
the memory grows like n**2 for dense matrix
small example (double precision matrix):
>>> import numpy as np >>> import matplotlib.pyplot as plt >>> x = np.linspace(0, 1e6, 10) >>> plt.plot(x, 8.0 * (x**2) / 1e6, lw=5) [<matplotlib.lines.Line2D object at ...>] >>> plt.xlabel('size n') Text(...'size n') >>> plt.ylabel('memory [MB]') Text(...'memory [MB]')
2.5.1.2. Sparse Matrices vs. Sparse Matrix Storage Schemes¶
sparse matrix is a matrix, which is almost empty
storing all the zeros is wasteful -> store only nonzero items
think compression
pros: huge memory savings
cons: slow access to individual items, but it depends on actual storage scheme.
2.5.1.3. Typical Applications¶
- solution of partial differential equations (PDEs)
the finite element method
mechanical engineering, electrotechnics, physics, …
- graph theory
nonzero at (i, j) means that node i is connected to node j
- natural language processing
nonzero at (i, j) means that the document i contains the word j
…
2.5.1.4. Prerequisites¶
2.5.1.5. Sparsity Structure Visualization¶
spy()
frommatplotlib
example plots:


